HOME
商工会概要
業務内容
組織図
佐伯・吉和紹介
入会と特典
事業所紹介
トピックス
関連リンク
佐伯商工会
HOME
>
トピックス
>
広島県中小企業景況調査報告書(第181回)
広島県中小企業景況調査報告書(第181回)
2025年11月28日
佐伯商工会
トピックス
目次
お知らせ
助成金、公募などのお知らせです
イベント案内
佐伯、吉和で開催されるイベントの紹介です。
講習会・セミナー
商工会主催の講習会・セミナーのお知らせです
商工会だより
商工会が発行する季刊誌です。
最新記事
2026/02/20 ● トピックス
商工会だより 冬号
2026/01/21 ● トピックス
はつかいち環境講座の開催について
2026/01/08 ● トピックス
広島県商工会地域中小企業景況調査報告書(第182回)
2025/11/28 ● トピックス
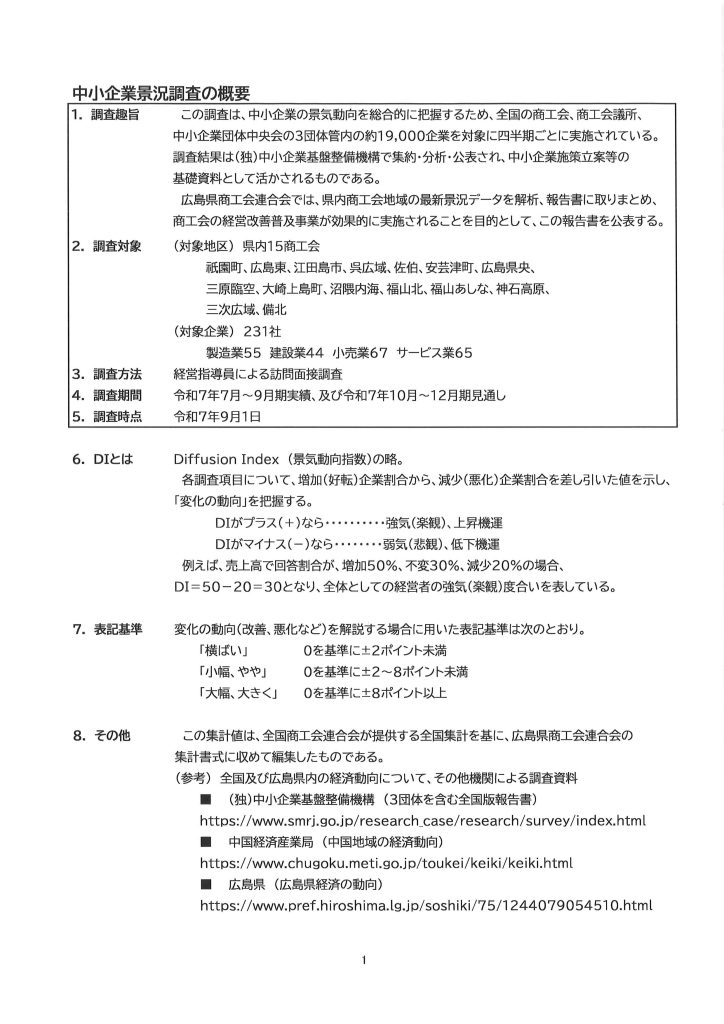
広島県中小企業景況調査報告書(第181回)
2025/11/12 ● 商工会だより
商工会だより 秋号
アーカイヴ
2026年2月
2026年1月
2025年11月
2025年10月
2025年9月
2025年8月
2025年7月
2025年5月
2025年4月
2025年1月
2024年12月
2024年10月
2024年9月
2024年8月
2024年7月
2024年6月
2024年5月
2024年1月
2023年12月
2023年11月
2023年10月
2023年9月
2023年8月
2023年7月
2023年4月
2023年2月
2023年1月
2022年12月
2022年10月
2022年9月
2022年8月
2022年5月
2022年2月
2021年12月
2021年11月
2021年9月
2021年8月
2021年6月
2021年2月
2021年1月
2020年11月
2020年10月
2020年9月
2020年8月
2020年7月
2020年6月
2020年5月
2020年4月
2020年1月
2019年11月
2019年9月
2019年8月
2019年7月
2019年5月
2019年4月
2019年1月
2018年11月
2018年8月
2018年7月
2018年6月
2018年5月
2018年4月
2018年3月
2017年12月
2017年10月
2017年9月
2017年8月
2017年6月
2017年4月
2017年3月
2017年2月
2017年1月
2016年12月
2016年11月
2016年10月
2016年9月
2016年8月
2016年7月
2016年6月
2016年2月
2015年12月
2015年11月
2015年10月
2015年8月
2015年5月
2015年4月
2015年3月
2015年2月
2015年1月
2014年11月
2014年10月
2014年9月
2014年8月
2014年7月
2014年6月
2014年5月
2014年4月
2014年3月
2014年2月
2014年1月
2013年12月
2013年11月
2013年10月
スマホ用サイト
佐伯商工会
〒738-0222 広島県廿日市市津田1963-3
TEL 0829-72-0690 FAX 0829-40-1010
e-mail
吉和支所
〒738-0301 廿日市市吉和1886-1 吉和複合施設内
TEL 0829-77-2565
e-mail
facebook
twitter
RSS2
|
ATOM
▲
PAGE TOP